伟德国际(bevictor)官方网站-源自英国始于1946
教师
员工
考生
员工
集团首页
首页
关于我们
bevictor1946韦德官网简介
现任领导
组织机构
历史沿革
公司标识
公司动态
党建工作
党建动态
学习资料
团队队伍
研究生导师
团队力量
团队力量
产业专家
杰出人才
人才培养
旗下产业
研究生教育
实习基地
人才招聘
专业视频
本科生招生
研究生招生
继续教育
就业信息
联系我们
学团机构
员工会
研究生会
科学研究
创新平台
科技成果
科研项目
合作交流
校企合作
国际交流
信息公开
公开指南
公开目录
公开细则
公开信息
规章制度
科研诚信
通知公告
通知公告
首页
>
导航栏目
>
通知公告
bevictor1946韦德官网2022年度人才招聘信息
2022-02-20 11:55:59
浏览数:
0
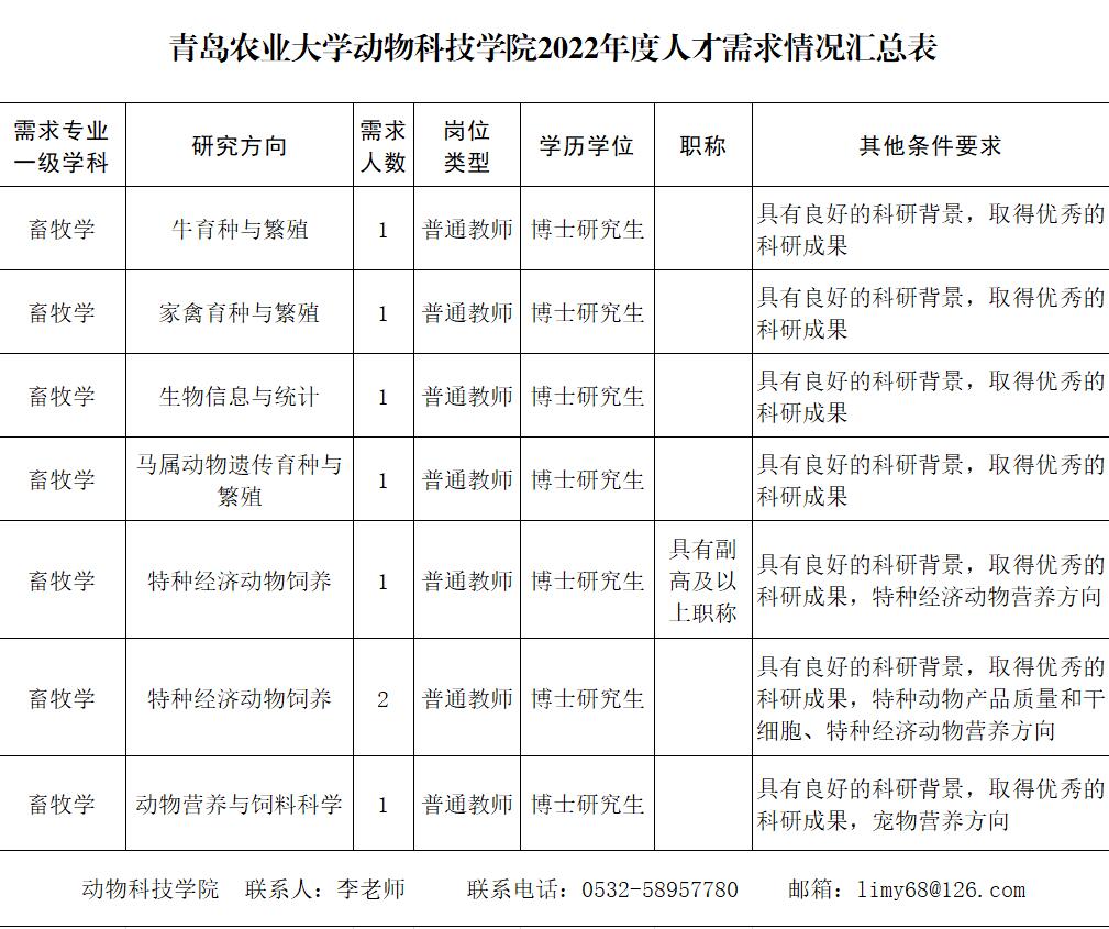
具体招聘要求,以及报名表、汇总表、鉴定表等附件,请点击本链接进入人事处网站下载。
上一篇:
关于对“bevictor1946韦德官网研究生指导教师招生资格年度审核实施细则”进行公示的通知
下一篇:
bevictor1946韦德官网草业公司2021年益生助学金名单公示